产品介绍
WF-LDCE-K 卡箍式管道式电磁春水堂视频成人
概述
WF-LDCE-K 卡箍式管道式电磁春水堂视频成人是基于法拉第电磁感应定律研制而成的。分为两部分:电磁流量传感器和电磁流量转换器,电磁转换器为分体显示/一体显示,连接方式为卡箍式,便于拆卸安装。可以测量导电性的的液体。
WF-LDCE-K 卡箍式管道式电磁春水堂视频成人优势
1、测量管内无任何活动部件,不堵塞管道,零压损,耐磨损。
2、测量数据不受流体密度,温度,压力,粘度变化的影响
3、不与介质直接接触,有内衬和不同的电极材料,可以测量高温介质和腐蚀性强的介质的流量
4、直管段要求较低
5、可以输出电流信号,RS485通讯,Hart协议等
6、安装简单,操作方便。
7、液晶显示,数字显示
8、主要用来测量封闭管道中导电液体的体积流量。
WF-LDCE-K 卡箍式管道式电磁春水堂视频成人选型指南
1、测量介质瞬时流量,累计流量
2、管道口径,耐压等级
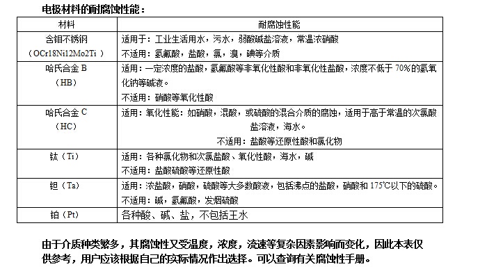
3、根据介质的酸碱度,选择合适的衬里和电极


WF-LDCE-K 卡箍式管道式电磁春水堂视频成人选择管径也要符合流量范围表

青岛春水堂官方网站APP电子技术有限公司主营产品:涡街春水堂视频成人,电磁春水堂视频成人,涡轮春水堂视频成人,显示仪表,热量表,差压式仪表,分析仪器,水质监测设备,压力仪表等,以及承接电气自动化项目。欢迎来电咨询。
热线电话:0532-67731362 /0532-67731361



微信公众号