产品介绍
WF-LDCE-F 分体式管道电磁春水堂视频成人
概述
电磁春水堂视频成人是基于法拉第电磁感应定律研制而成的。分为两部分:电磁流量传感器和电磁流量转换器,电磁转换器为分体显示。可以测量导电性的的液体。
WF-LDCE-F 分体式管道电磁春水堂视频成人优势
1、测量管内无任何活动部件,不堵塞管道,零压损,耐磨损。
2、测量数据不受流体密度,温度,压力,粘度变化的影响
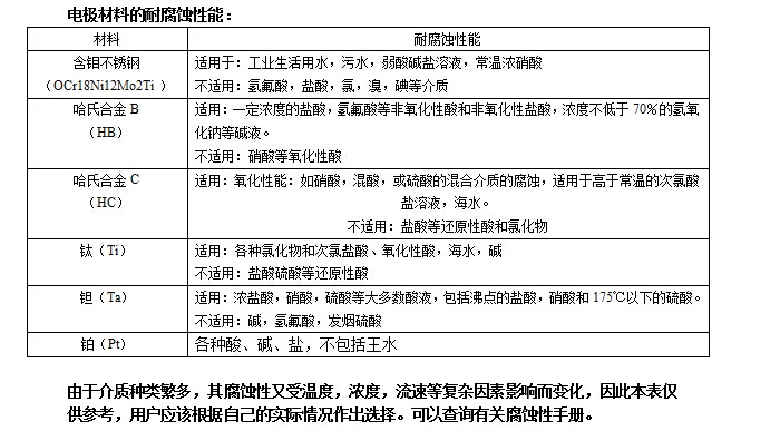
3、不与介质直接接触,有内衬和不同的电极材料,可以测量高温介质和腐蚀性强的介质的流量
4、直管段要求较低
5、可以输出电流信号,RS485通讯,Hart协议等
6、安装简单,操作方便。
7、液晶显示,数字显示
8、主要用来测量封闭管道中导电液体的体积流量。
WF-LDCE-F 分体式管道电磁春水堂视频成人选型指南
1、测量介质瞬时流量,累计流量
2、管道口径,耐压等级
3、根据介质的酸碱度,选择合适的衬里和电极



青岛春水堂官方网站APP电子技术有限公司主营产品:涡街春水堂视频成人,电磁春水堂视频成人,涡轮春水堂视频成人,显示仪表,热量表,差压式仪表,分析仪器,水质监测设备,压力仪表等,以及承接电气自动化项目。欢迎来电咨询。
热线电话:0532-67731362 /0532-67731361

微信公众号